Добрый день!
Машина: ВАЗ 2106
Год: 1990
Коробка: МКПП
Двигатель: Бензин.
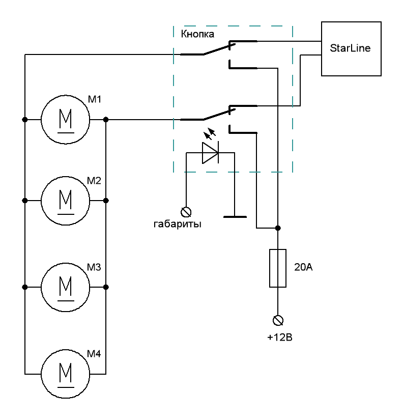
Сигнализация: StarLine A6
Вопрос такой: возможно ли, каким-нибудь образом реализовать такую функцию как открывание/закрывание дверей с помощью кнопки расположенной в салоне? Может релюшку какую-нибудь?
Заранее спасибо..

