Добрый день, прошу помочь со схемой подключения:
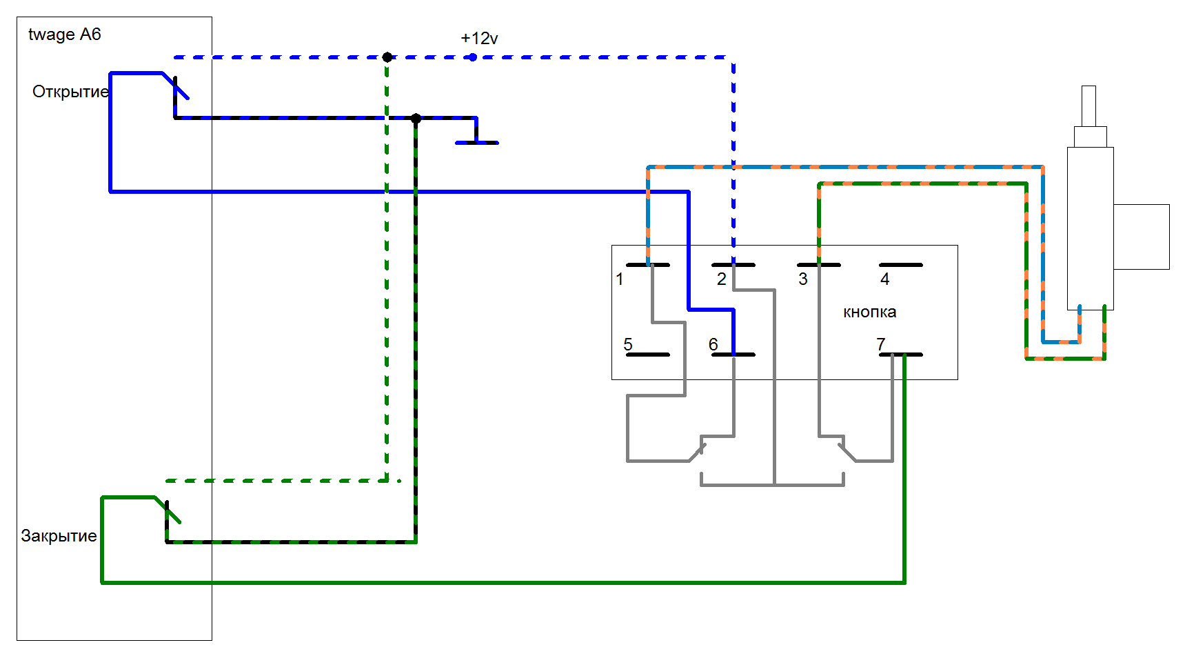
Планирую поставить в подлокотник водительской двери отдельную кнопку запирания/отпирания дверей, сигнализация StarLine Twage A6, штатного ЦЗ в комплектации нет.
DAEWOO Nexia 1,6 GL.
В салоне установлена двухпроводная система запирания, все 4 двери сразу.
В инструкции есть раздел "Подключение к системе центрального запирания", какую из схем использовать для подключения отдельной кнопки: Схему подключения к системе запирания с положительным или отрицательным управлением или схему подключения к двухпроводным приводам системы запирания?
Кнопка стандартная от Ваз2110, ее схема:
Заранее благодарю за ответ...


попробую словами описать порядок подключений: Итак для вашей кнопки (схема которой изображена) нужно:
Вообще-то в комплекте есть мастерпривод (пятипроводный) и, разумеется БЦЗ (черная коробочка, в которой два реле, каждое из которых управляется схемкой на транзисторе и конденсаторе-формирователе короткого импульса).
Или я что-то не правильно понимаю про SL-4D? 